国泰认证--是您诚信、创新和品质的象征!
微信关注
联系我们
渠道合作
搜索
热门搜索:
ISO9001
三体系认证
欧盟CE认证
400-0759001
-全国业务 快速受理-
首页
机构介绍
机构介绍
证书样本
团队介绍
认证承诺
资质授权
机构文化
认证流程
收费标准
结构组织
机构荣誉
查看更多
认证专区
体系认证
产品认证
服务认证
评级注册
计量校准
标准备案
查看更多
公开文件
认证标志下载
相关方须知
申请合同
认证标准
认证规则
查看更多
证书管理
认证证书查询
碳核查企业公示
客户案例
证书补办申请
证书变更申请
网上申请
渠道合作
证书变更须知
持证企业须知
暂停撤销公告
查看更多
人才招聘
新闻资讯
政策法规
公司动态
行业新闻
认证资讯
查看更多
联系我们
联系我们
合作加盟
您的位置:
首页
>
公开文件
>
相关方须知
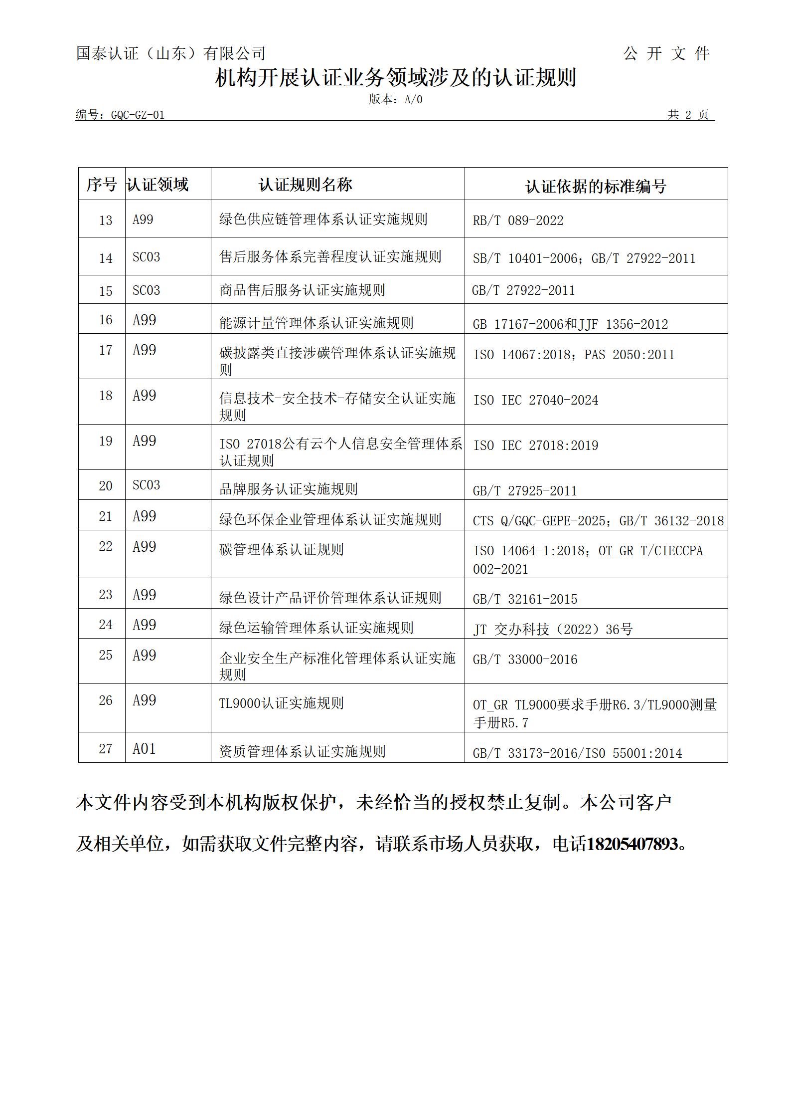
GC-GZ-01机构开展业务涉及规则清单
时间:2025-09-04
相关方须知
浏览量:
上一篇:没有了
下一篇 : GQC-GZ-15-2019 授予、拒绝、保持认证、扩大或缩小认证范围、更新、暂停、恢复或者撤销认证管理规定(C1版)
公开文件
认证规则
认证标志下载
相关方须知
申请合同
认证标准
推荐资讯
培训信息
1
培训动态